Fichier:FaXArborescenceExcalidraw.jpg

Taille de cet aperçu : 800 × 365 pixels. Autres résolutions : 320 × 146 pixels | 1 441 × 657 pixels.
Fichier d'origine (1 441 × 657 pixels, taille du fichier : 72 Kio, type MIME : image/jpeg)
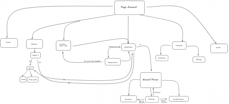
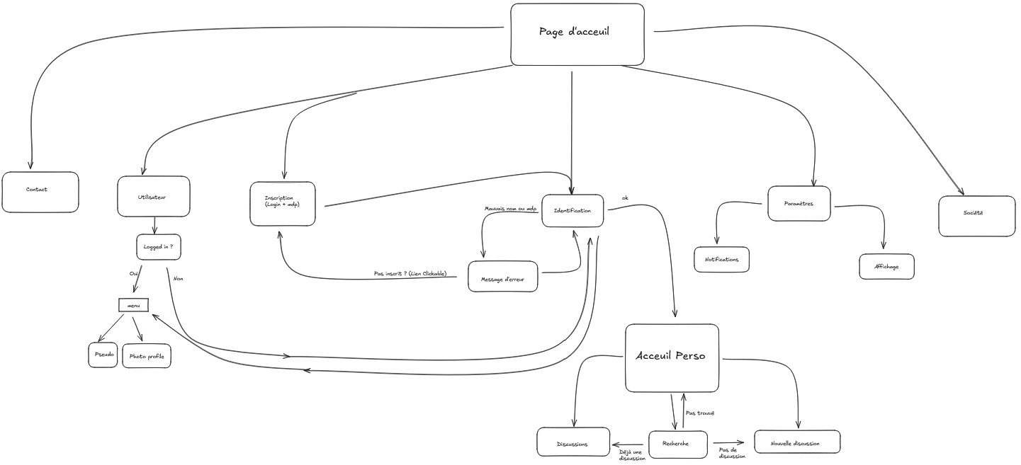
Dessin de l'arborescence du site
Historique du fichier
Cliquer sur une date et heure pour voir le fichier tel qu'il était à ce moment-là.
Date et heure | Vignette | Dimensions | Utilisateur | Commentaire | |
---|---|---|---|---|---|
actuel | 28 mars 2025 à 12:31 | ![]() | 1 441 × 657 (72 Kio) | Coret Gayto (discussion | contributions) | Dessin de l'arborescence du site |
- Vous ne pouvez pas remplacer ce fichier.
Utilisation du fichier
La page suivante utilise ce fichier :